广西发布《典型行业主要污染物排放自动监测数据标记和电子督办试点有关问题解读》

广西壮族自治区生态环境厅印发《典型行业主要污染物排放自动监测数据标记和电子督办试点有关问题解读》,对典型行业主要污染物排放自动监测数据标记和电子督办试点有关工作内容进行的解释和说明,详情如下:

 

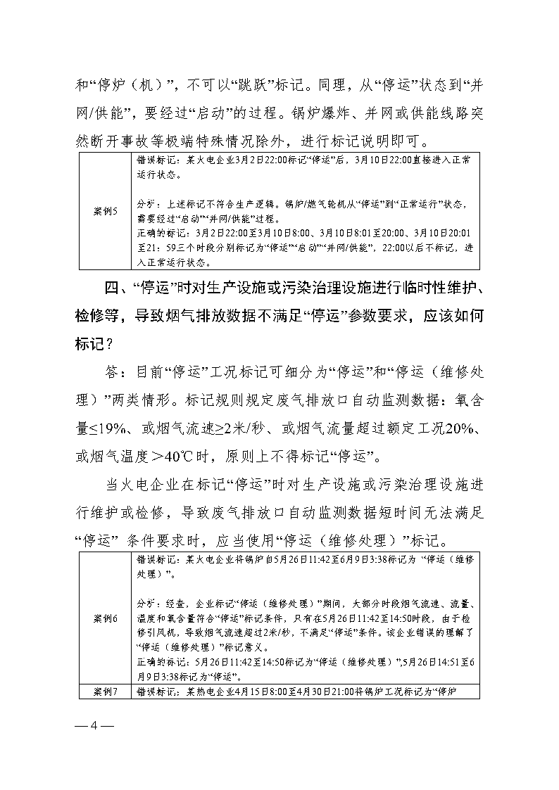
按照广西典型行业主要污染物排放自动监测数据标记和电子督办试点工作部署,参照生态环境部意见,现将《广西典型行业主要污染物排放自动监测数据标记和电子督办试点有关问题解读》印发你们,请认真研究学习。